设为首页
|
添加收藏
首页
协会动态
行业知识
时政要闻
政策法规
重要讲话
年检合格会员
联系我们
行业知识
推荐文章
2018-12-26
日本工厂5S管理法
2018-12-26
非标机械设计中常用基本知识及计
2018-12-26
机械设备要“四必有、四不修、四
2018-12-26
5S生产现场管理PPT
2018-12-26
车间脏乱差「自救指南」,现场
行业知识
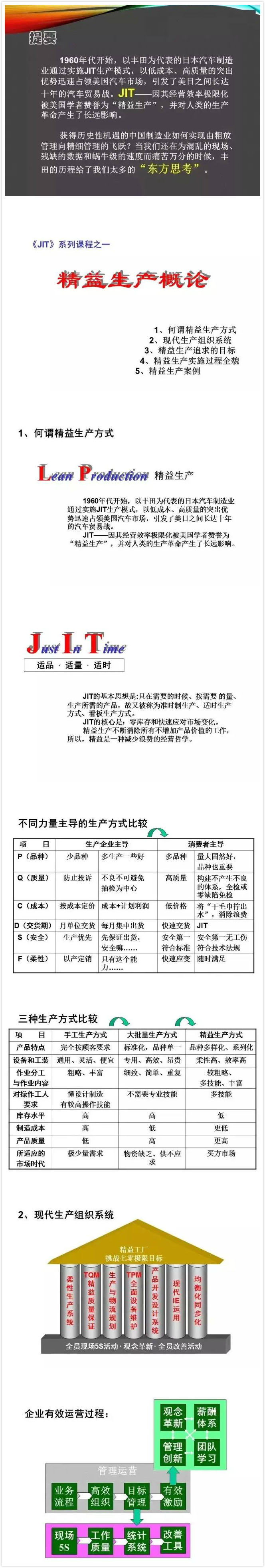
这份精益课件收藏了慢慢看
来源:未知
作者:wy1806
日期:2018-07-23
这份精益课件收藏了慢慢看
上一篇:
德国企业为什么不需要推行5S?
下一篇:
史上最通俗的SWOT分析法讲解,人人看得懂!
友情链接:
中华人民共和国国家发展和改革委
中华人民共和国工业和信息化部
中华人民共和国民政部
中华人民共和国人力资源和社会保
中国设备管理协会